P透视图 T 顶视图 L 左视图 F前视图
蝎子莱莱
发布于2019-09-06 22:56:36

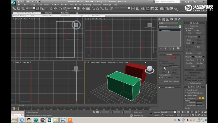
物体中心的表格。显示和关掉都是G键

快捷键 Alt+w

物体中的件的格子也是G键

移动W 旋转E 缩放R

F2显示面的颜色。 F3透明线框。F4线。Ctrl+z
1